当前位置: 首页 >> 正文

化学化工学院2026年硕士研究生复试提交材料说明和复试系统使用说明

发布者:翟小懿 [发表时间]:2026-03-26 [来源]: [浏览次数]:

学信网远程面试系统使用说明:https://bm.chsi.com.cn/ycms/kssysm/

远程面试考生须知:https://yjs.tjut.edu.cn/info/1012/3473.htm

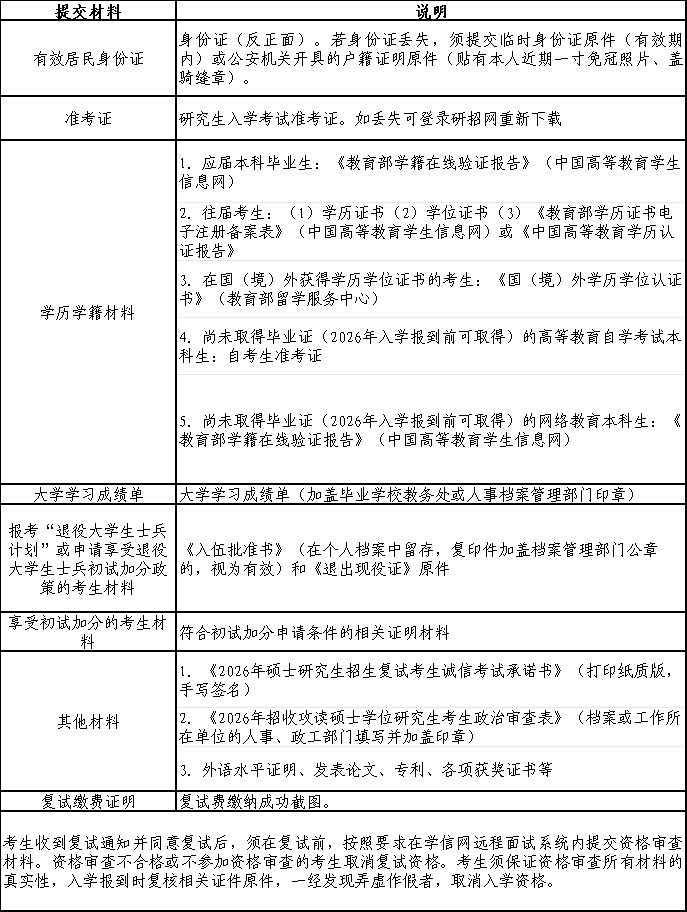
以上材料请准备扫描件或者清晰的照片,登录学信网远程面试系统后根据要求上传电子版,原件请留存好,入学后查验上交考生须保证资格审查所有上传材料的真实性,入学报到时复核相关证件原件,一经发现弄虚作假者,取消入学资格。